2018深圳中考之中考英语听说评分标准!中考报名已经结束,紧接着就是中考体育考试和中考英语听说考试。为方便大家了解中考英语听说考试,小编整理了2018深圳中考之中考英语听说评分标准,供大家参考!
今年中考英语听说考试在5月12-13日。
考试时间和分值:考试时间约为20分钟(不含设备调试),考试分值为15分。
考试题型和时间安排:
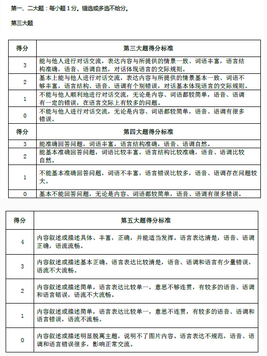
根据上表的题型及分值分布可以看出,各部分所占分值比较均衡。像模仿朗读这种基础题,相当于送分题,基本上都要拿满分。做起来比较有难度的是回答问题和转述信息,这需要考生在平时的练习和模拟考中着重训练。
评分标准







