深圳市初中毕业生学业考试英语听说考试方案!小编第一时间收集并整理新题型方案及新题型样题,方便初三的孩子们使用,提前做好准备以迎接最新的考试变化,更多中考政策资讯欢迎浏览深圳学而思1对1网(http://sz.jiajiaoban.com/)。
2018年深圳市初中毕业生学业考试英语听说考试方案还未公布,等公布之后,小编会第一时间发布消息,这是小编参考往年的考试方案,所整理出来的内容,供大家参考!
新题型方案
为贯彻落实《国务院关于深化考试招生制度改革的实施意见》(国发〔2014〕35 号)及省、市教育行政部门的有关精神,推进我市初中毕业生学业考试(以下简称“中考”)工作的改革与发展,积极适应当前普通高考改革趋势,使中考英语考试的形式与高考有效衔接,进一步提高中考的科学性与公平性,实现英语听说考试的智能评分,经研究,我市于2016 年起实施中考英语听说考试新题型。题型方案如下:
一、总体目标和基本原则
(一)总体目标
中考英语听说考试通过对英语听力与口语考试的有机整合及题型设计的修改完善,发挥计算机辅助考试和评分的优势,更科学地考察学生的英语听说能力,进一步提高考试的信度和效度,以适应现代英语考试的新标准和招生考试制度改革的新要求。
(二)基本原则
1、题型设计符合国家课程标准要求;
2、题型设计涵盖英语听说技能的基本元素;
3、题型设计包括英语听说能力中不同水平层次的微技能;
4、题型设计具有应用智能语音技术进行评分的可行性;
5、题型设计能助力命题的科学性和灵活性;
6、题型设计适合开发智能题库,有利于平时课堂上使用。
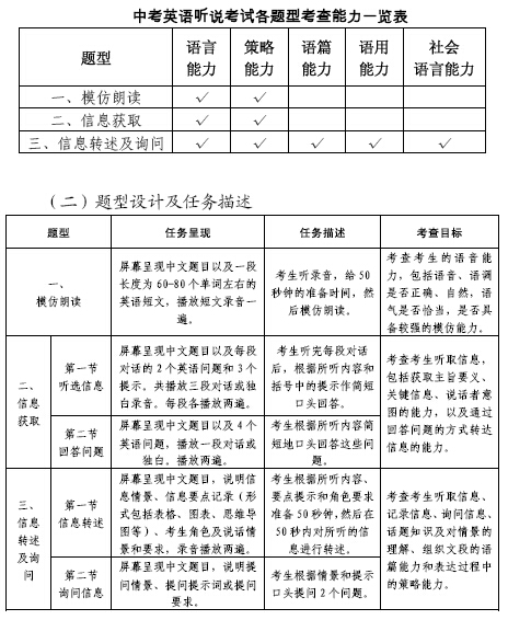
二、题型设计
(一)题型设计依据
1.《课程标准》中听力及口语的分级能力要求《课程标准》听力和口语的五级能力描述,要求学生能听懂对话、故事或叙述,并通过对所听内容的意义和语篇特征(如逻辑关系)的理解简单记录信息,提取信息、主题和观点;能进行对话交流(如角色表演)以及独白(如提供信息、表达观点和意见),并在相关的口语活动中做到语音、语调自然,语气恰当。
2.《省考试大纲》中关于“考试方式”的说明《省考试大纲》对“考试方式”的说明如下:“……口试可以独立进行,也可以使用计算机辅助听说合考方式,采用模仿朗读、听选信息、回答问题、听记要点、听后转述信息和询问信息等题型。有关考试方式由地级以上市教育行政部门统一确定。”
本方案同时还参照国际上认可的语言能力标准模型,确定中考英语听说考试的内容。听说考试考查的能力主要包括五种:语言能力(主要指语音、语调、词汇、句法等知识的掌握情况);策略能力(主要指运用学习策略有效提取信息和观点、弥补知识缺陷或使交际行为更有效的能力);语篇能力(由组句成篇的知识构成);语用能力(指在一定的语境中正确使用语言形式以实施某一交际功能的能力,以及遵循语言使用的社会规则进行得体交际的能力);社会语言能力(由有关语言使用的社会文化知识构成)。


三、保障措施
(一)做好备考辅导工作。
为帮助学生更快、更好地熟悉和适应新题型,掌握计算机辅助考试的操作和环境,市科研院将命制一定数量的训练题供全市各校师生使用,并在考前统一组织模拟考试。各区教育局、市直属各初中学校要根据考试大纲科学制定备考辅导方案,尽可能向学生提供上机实操训练的机会,认真组织学生参加模拟考试,做好英语听说考试的考前准备。
(二)做好英语听说考试考点建设工作。
为助力英语听说考试的顺利实施,各考点学校要做好本校考试场地的软硬件建设和完善等工作,届时会有电脑公司协助测试、安装。
(三)做好宣传引导工作。
各区教育局、市直属各初中学校要采取多种措施,综合利用各种宣传渠道,加大宣传力度,全面、准确宣传英语听说考试的目的、意义和内容,引导考生、家长和社会各界正确认识听说考试,确保2016 年英语听说考试顺利实施。






