
单元测试卷丨学科知识同步丨期中期末卷等
点击免费领取→北京各高中开学高一分班考试试卷+各学科暑期预习思维导图
2021北京东城高中分班考!随着教育改革的不断深化,切实造成了很多新的问题,但是这一切随着改革的完善终将实现最理想的教育环境,分班考试的作用就是让孩子在进入高中前,对自己的成绩有一个清楚的认知。下面,小编为大家带来2021北京东城高中分班考。

点击了解>>>学而思1对1新高一分班衔接课 快来了解吧~咨询课程请拨打:400-810-2680
寻找一套适合自己的学习方法
学习方法是多种多样的,每个同学都应根据自己的特点,逐步摸索出一套适合自己的好的学习方法。下面提出一些高中阶段一般较为适合的学习方法,供同学们参考。 1.努力做到全面发展与培养个性特长相结合 中学生应该德、智、体、美全面发展。就学科学习来说,也要全面发展。语文、英语作为语言文字的基本工具,数学作为运算的基本工具,首先必须学好;物理、化学、生物、计算机,作为现代科技的基础,也要努力学好;政治课的学习,能使我们确立正确的政治方向和科学的世界观、人生观,历史、地理知识以及音乐、美术等艺术科目,对于文化修养和思想境界的提高,以及培养对高雅艺术的欣赏鉴别能力的发展,都是不可缺少的。 作为一个中学生,在全面发展的基础上,也要培养自己的个性特长。培养自己的个性特长,有两方面的含义。一是对自己准备选考的X科目,既要培养对它的兴趣,又要努力把这个X科目学得较好。第二个含义是要有自己特别热爱的领域或技能,如电脑技术、书法、绘画、音乐、体育等,力争达到较高的水平。要摆脱那种千人一面的传统轨道,让自己的个性、创新精神和潜在才华得到发展。你有哪一项特长,你就在那一项活动及其相关的竞赛或考试中一显身手,展示你的才华。
如果你自己很上进,教育的资源也很给力,那你的学习效果肯定就不必说了,想了解相关课程的同学,请拨打学而思爱智康免费咨询电话:400-810-2680!
2021北京东城高中分班考就给大家分享到这里,另外学而思学科老师还给大家整理了一份《北京各高中开学高一分班考试试卷+各学科暑期预习思维导图》。
点击领取:《北京各高中开学高一分班考试试卷+各学科暑期预习思维导图》复习资料
查缺补漏,助你备战分班考试!
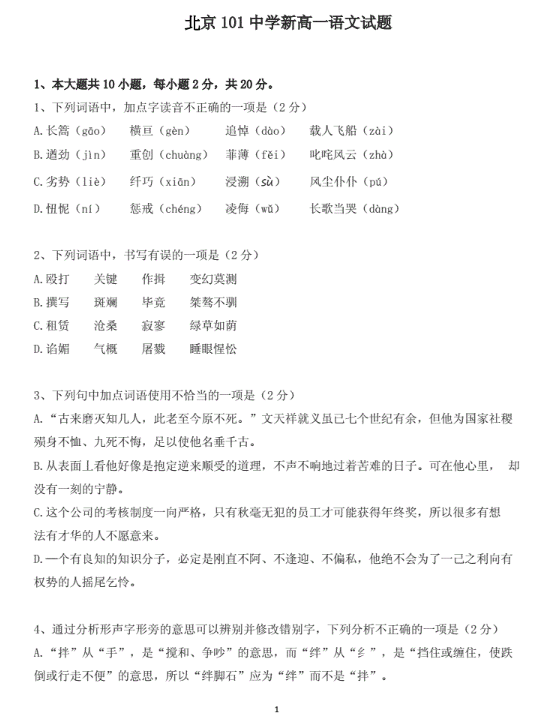
部分资料截图如下:

点击链接领取完整版资料:https://jinshuju.net/f/GXqCa4
同时也向您的孩子推荐学而思1对1新高一分班衔接课 快来了解吧~点击链接:https://www.izhikang.com/xes-h5/activeTemplateDetail/?bizId=20210610164547912172000000765407&activityId=ac010202106100009&city=010&pageUse=h5&activityType=ac&sourceCode=gwmob&utm_source=gwmob&name=%E6%96%B0%E9%AB%98%E4%B8%80%E5%88%86%E7%8F%AD%E8%A1%94%E6%8E%A5%E8%AF%BE或者下方图片即可预约
相关推荐:
文章来源于网络整理,如有侵权,请联系删除,邮箱fanpeipei@100tal.com