
单元测试卷丨学科知识同步丨期中期末卷等
点击免费领取→北京小学升初中语数英分班准备资料,模拟真题及简历模板
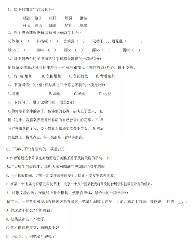
北京第八中学新初一分班考语文试卷!同学们分班考固然是重要的,同学们尽最大的努力就好,语文这门功课重要的就是积累了,同学们可以好好的看书,好好的做笔记,好好的背诵。下面,小编为大家带来北京第八中学新初一分班考语文试卷。

以上是部分资料,点击下方链接领取完整版
为什么会这样呢?在这里,我们给大家提供一些在进入初中后需要注意的问题。以备借鉴。
1.要学会制定学习计划,有计划的学习。
一进入初中,同学们会惊奇的发现,与小学老师们事事关心,面面俱到相比,初中老师管的很松,作业留的不多,或者即使很多,也不检查。上自习也没有老师看着,随便说话,也没人管。
在这样宽松的学习环境下,
一,要自觉的学习:有些同学管不住自己,放任自流,不能自觉的找课外题做,预习,复习。这样的同学多半缺乏自制力,不刻苦。长此以往,与那些能够自觉学习的同学,差距就会越来越大。等你发现差距的时候,一般就很难赶上了,因为大家都在一个水平的时候,你都不能让自己努力自觉的学习,看到差距,就更困难了。
二,要有计划性。在学习的过程中,总会有自己学的好的部分,学的不好的部分。自己要有计划的随时查漏补缺。而且,初中难的学科较多,有计划的分配时间,避免偏科也很重要。
最好能够早点找一本中考考纲,了解将来考试的范围和难度,好对症下药,有所侧重。
2.思想上不能松懈,时时刻刻提醒自己,要刻苦努力,不要掉队。
万事开头难。相当一部分同学,进入初中后,以为考入重点中学,考入实验班,就万事大吉了。休息一段时间,然后再努力,反正中考还早着呢!这就大错特错了!中考有的是实验班的同学成绩不如普通班的。初中三年,眨眼即过,而且初一、初二、初三环环相扣,初一的知识比较简单,但如果基础打的不牢,不能开拓思维,超前学习,到了初二学习几何证明,初三学习二次函数就会感觉很吃力,尤其是到初二,初三还要学习两门新的学科——物理和化学。三门课放在一起,很多初一数学基础不好的同学,就很难赶上了。所以,同学们从跨入中学大门开始,就要有长远的计划,步步为营,时时占得先机。
同学们,一定要做好准备哦。想了解相关课程的同学,请拨打学而思爱智康免费咨询电话:
!
北京第八中学新初一分班考语文试卷就给大家分享到这里,另外学而思学科老师还给大家整理了一份《北京小学升初中语数英分班准备资料,模拟真题及简历模板》。
点击免费领取:《北京小学升初中语数英分班准备资料,模拟真题及简历模板》
查缺补漏,助你备战分班考!
部分资料截图如下:

点击链接领取完整版资料:https://jinshuju.net/f/aZP5zT
同时也向您的孩子推荐学而思爱智康新初一分班短期课 点击链接:https://www.izhikang.com/xes-h5/activeTemplateDetail/?bizId=20210429112317542172000000766918&activityId=ac010202104290002&city=010&pageUse=h5&activityType=ac&sourceCode=gwmob&utm_source=gwmob&name=%E6%96%B0%E5%88%9D%E4%B8%80%E5%88%86%E7%8F%AD%E7%9F%AD%E6%9C%9F%E8%AF%BE或者下方图片即可预约
相关推荐:
文章来源于网络整理,如有侵权,请联系删除,邮箱fanpeipei@100tal.com
点击免费领取→北京小学升初中语数英分班准备资料,模拟真题及简历模板
北京新初一英语分班考!小学升初中结束后同学们将迈入新初一,而入学后的新初一摸底考,是新生进入初中阶段的第一场较量,同学们要好好的准备,发挥出自己最真实的水平,同学们加油。下面,小编为大家带来北京新初一英语分班考。
一、单项选择(每题1分,共20分)
1. I saw _____ boy walking across _____ street today.
A. a, a B. the, the C. a, the D. the, a
2. _____ computer is it? May I _____ it?
A. Who; use B. Whose; use C. Whose; uses D. Who; uses
3. We cannot live _____ air.
A. with B. without C. of D. for
4. Shall we go to the park _____ to the zoo?
A. and B. or C. but D. so
5. _____ are you reading in the classroom?
A. Who B. When C. How D. What
6. It's too cold here. Please put _____ your coat.
A. on B. off C. away D. up
7. There are _____ oranges on the table.
A. any B. little C. much D. many
8. Excuse me, may I ______ your dictionary? ______ is at home.
A. lend, My B. borrow; Mine C. lend; Mine D. borrow; my
9. In order to give children a better life in the future, we should ____ the environment.
A. produce B. program C. protect D. project
10. -- Mom, we are running out of milk.
-- Let's go to the ______ to buy some.
A. supermarket B. bookstore C. shopping mall D. post-office
11. It is very ______ of you to make such stupid mistakes.
A. clever B. nice C. kind D. silly
12. Would you mind _____ the window for me?
A. close B. to close C. closed D. closing
13. Your brother looks _____ younger than you.
A. much B. many C. more D. most
14. My birthday is _____ April 10th.
A. in B. from C. on D. at
15. I _____ heavy now. I have to _____ more vegetables.
A. am; eats B. is; eat C. am; eat D. is; eats
16. How can I _____ there?
A. go to B. get C. come D. get to
17. Peter is _____ in his class.
A. tall B. taller C. tallest D. the tallest
18. Look, the boys ________ badminton outside.
A. are playing B. play C. will play D. plays
19. - What's the weather _____ today?
-- It's windy.
A. look B. like C. looks D. likes
20. - Hello. Can I speak to Sara?
-- _____.
A. I'm Sara. B. Speaking. C. Say. D. Yes, you can.
以上是部分资料,点击下方链接领取完整版
初一语文学习方法
上课听讲法
听,是一种能力也是一种习惯,学会倾听的人走到哪里都会得到别人的赞赏。培养听力首先从听课开始:
1.老师讲课时,不要东张西望,要集中精神这是培养听力的第一步。
2.耳朵边听要边记重点,这样方便回家、考试前的复习(笔记最好记书上)。
3.同学回答问题时,不要插嘴要听取别人的意见改善自己的不足。即使同学回答得不够完美,也等同学说完再补充。
积极主动的参与课堂活
在课堂上老师对课文的理解是老师的理解,融入了老师的知识积累和生活经验,而同学们也许会有自己的理解,是站在一个未成年人的角度来理解课文,也许学生的理解会更好,所以学生要敢于在课堂上发表自己的见解。这些课堂活动可以激发学生的思维,锻炼他们都种能力。所以,同学们应该多思考,多提问,多研讨,使课堂活动丰富多样,精彩纷呈。
因果分析法
语文教学的课文分析中常常会出现“为什么”的提问。这实质上是在探究现象产生的原因。回答这类问题,常常是要进行由结果到原因的逆向思维。涉及到原因分析,就是指导学生学会从客观到主观的分析方法。对客观原因的分析涉及到作品人物自身的身份地位及思想性格。
写读书笔记和制作卡片
首先,最好一则笔记记一个问题,内容思想等可多些几则,不要混在一起,这样便于整理和以后使用。其次,一个故事、一句话、一个数据、一段议论,不论大小均可写成读书笔记。但决不能肢解原文、歪曲愿意,也不要把自己的感想或增添的材料与引用的原文混杂在一起。
同学们,一定要做好准备哦。想了解相关课程的同学,请拨打学而思爱智康免费咨询电话:
!
北京新初一英语分班考就给大家分享到这里,另外学而思学科老师还给大家整理了一份《北京小学升初中语数英分班准备资料,模拟真题及简历模板》。
点击免费领取:《北京小学升初中语数英分班准备资料,模拟真题及简历模板》
查缺补漏,助你备战分班考!
部分资料截图如下:

点击链接领取完整版资料:https://jinshuju.net/f/aZP5zT
同时也向您的孩子推荐学而思爱智康新初一分班短期课 点击链接:https://www.izhikang.com/xes-h5/activeTemplateDetail/?bizId=20210429112317542172000000766918&activityId=ac010202104290002&city=010&pageUse=h5&activityType=ac&sourceCode=gwmob&utm_source=gwmob&name=%E6%96%B0%E5%88%9D%E4%B8%80%E5%88%86%E7%8F%AD%E7%9F%AD%E6%9C%9F%E8%AF%BE或者下方图片即可预约
相关推荐:
文章来源于网络整理,如有侵权,请联系删除,邮箱fanpeipei@100tal.com
点击免费领取→北京小学升初中语数英分班准备资料,模拟真题及简历模板
北京新初一英语分班考!小学升初中结束后同学们将迈入新初一,而入学后的新初一摸底考,是新生进入初中阶段的第一场较量,同学们要好好的准备,发挥出自己最真实的水平,同学们加油。下面,小编为大家带来北京新初一英语分班考。
一、单项选择(每题1分,共20分)
1. I saw _____ boy walking across _____ street today.
A. a, a B. the, the C. a, the D. the, a
2. _____ computer is it? May I _____ it?
A. Who; use B. Whose; use C. Whose; uses D. Who; uses
3. We cannot live _____ air.
A. with B. without C. of D. for
4. Shall we go to the park _____ to the zoo?
A. and B. or C. but D. so
5. _____ are you reading in the classroom?
A. Who B. When C. How D. What
6. It's too cold here. Please put _____ your coat.
A. on B. off C. away D. up
7. There are _____ oranges on the table.
A. any B. little C. much D. many
8. Excuse me, may I ______ your dictionary? ______ is at home.
A. lend, My B. borrow; Mine C. lend; Mine D. borrow; my
9. In order to give children a better life in the future, we should ____ the environment.
A. produce B. program C. protect D. project
10. -- Mom, we are running out of milk.
-- Let's go to the ______ to buy some.
A. supermarket B. bookstore C. shopping mall D. post-office
11. It is very ______ of you to make such stupid mistakes.
A. clever B. nice C. kind D. silly
12. Would you mind _____ the window for me?
A. close B. to close C. closed D. closing
13. Your brother looks _____ younger than you.
A. much B. many C. more D. most
14. My birthday is _____ April 10th.
A. in B. from C. on D. at
15. I _____ heavy now. I have to _____ more vegetables.
A. am; eats B. is; eat C. am; eat D. is; eats
16. How can I _____ there?
A. go to B. get C. come D. get to
17. Peter is _____ in his class.
A. tall B. taller C. tallest D. the tallest
18. Look, the boys ________ badminton outside.
A. are playing B. play C. will play D. plays
19. - What's the weather _____ today?
-- It's windy.
A. look B. like C. looks D. likes
20. - Hello. Can I speak to Sara?
-- _____.
A. I'm Sara. B. Speaking. C. Say. D. Yes, you can.
以上是部分资料,点击下方链接领取完整版
初一语文学习方法
上课听讲法
听,是一种能力也是一种习惯,学会倾听的人走到哪里都会得到别人的赞赏。培养听力首先从听课开始:
1.老师讲课时,不要东张西望,要集中精神这是培养听力的第一步。
2.耳朵边听要边记重点,这样方便回家、考试前的复习(笔记最好记书上)。
3.同学回答问题时,不要插嘴要听取别人的意见改善自己的不足。即使同学回答得不够完美,也等同学说完再补充。
积极主动的参与课堂活
在课堂上老师对课文的理解是老师的理解,融入了老师的知识积累和生活经验,而同学们也许会有自己的理解,是站在一个未成年人的角度来理解课文,也许学生的理解会更好,所以学生要敢于在课堂上发表自己的见解。这些课堂活动可以激发学生的思维,锻炼他们都种能力。所以,同学们应该多思考,多提问,多研讨,使课堂活动丰富多样,精彩纷呈。
因果分析法
语文教学的课文分析中常常会出现“为什么”的提问。这实质上是在探究现象产生的原因。回答这类问题,常常是要进行由结果到原因的逆向思维。涉及到原因分析,就是指导学生学会从客观到主观的分析方法。对客观原因的分析涉及到作品人物自身的身份地位及思想性格。
写读书笔记和制作卡片
首先,最好一则笔记记一个问题,内容思想等可多些几则,不要混在一起,这样便于整理和以后使用。其次,一个故事、一句话、一个数据、一段议论,不论大小均可写成读书笔记。但决不能肢解原文、歪曲愿意,也不要把自己的感想或增添的材料与引用的原文混杂在一起。
同学们,一定要做好准备哦。想了解相关课程的同学,请拨打学而思爱智康免费咨询电话:
!
北京新初一英语分班考就给大家分享到这里,另外学而思学科老师还给大家整理了一份《北京小学升初中语数英分班准备资料,模拟真题及简历模板》。
点击免费领取:《北京小学升初中语数英分班准备资料,模拟真题及简历模板》
查缺补漏,助你备战分班考!
部分资料截图如下:

点击链接领取完整版资料:https://jinshuju.net/f/aZP5zT
同时也向您的孩子推荐学而思爱智康新初一分班短期课 点击链接:https://www.izhikang.com/xes-h5/activeTemplateDetail/?bizId=20210429112317542172000000766918&activityId=ac010202104290002&city=010&pageUse=h5&activityType=ac&sourceCode=gwmob&utm_source=gwmob&name=%E6%96%B0%E5%88%9D%E4%B8%80%E5%88%86%E7%8F%AD%E7%9F%AD%E6%9C%9F%E8%AF%BE或者下方图片即可预约
相关推荐:
文章来源于网络整理,如有侵权,请联系删除,邮箱fanpeipei@100tal.com