
单元测试卷丨学科知识同步丨期中期末卷等
北京早培班和八少八素!家长们是不是正在陪孩子备战早培和八少八素呢,如果孩子符合报名的要求,家长们就要提前的做准备,毕竟历年选拔的难度家长们也看见了。下面是小编今天给大家带来的北京早培班和八少八素!希望能够同学们提供帮助~

另外学而思爱智康的老师还为大家精心整理了:
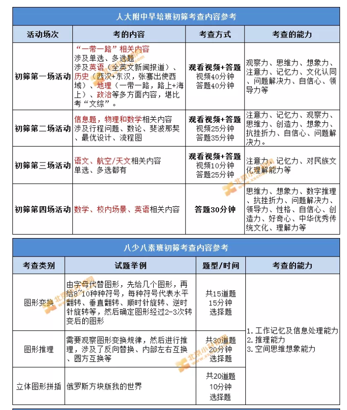
人大附早培/八少八素神测试题汇总
助你效率翻倍!取得优异成绩!
点击链接或下方图片领取资料完成版:https://jinshuju.net/f/PT4aiy

同时点击领取应对八少八素和人大附中早培试题资料,
点击链接https://jinshuju.net/f/PT4aiy或者下方图片即可领取!
关于北京早培班和八少八素就到这里,下面给大家分享其他资料:
关于学制
虽然都是弹性,但具体有所不同。
其中人大附中早培:先用【4年左右】时间完成小学和初中义务教育阶段的国家课程以及早培班特设课程,根据学生具体情况,在早培班学习期间,经学校批准,允许学生跳级或降级、转入或转出。
在人大附中早培班学习期间,第一年(早培六年级)为试读期,如经过一年的观察和综合性评价后,学校对不能适应早培培养方式的学生,将在下一年9月转入人大附中本部初一年级学习,不再继续参加本实验项目。
八少八素班:①加速式模式(少儿班)不分阶段,用【5年左右】时间,对学生实施小学五、六年级和初中、高中全部学业的整体贯通培养。
②充实式模式(素质班)分为2个阶段,第一阶段学制【4年】,对学生实施小学五、六年级和初中全部学业的整体贯通培养;遵照上级文件批复精神,这项实验第二阶段顺延至高中,完成高中学业。
以上就是小编特意为大家整理的北京早培班和八少八素关内容,同学们在学习的过程中如有疑问或者想要获取更多资料,欢迎拨打学而思爱智康免费电话:
更有专业的老师为大家解答相关问题!
相关推荐:
文章来源于网络整理,如有侵权,请联系删除,邮箱fanpeipei@100tal.com