
单元测试卷丨学科知识同步丨期中期末卷等
点击领取>>>【学而思爱智康】近年北京市各区高一/高二/高三开学考/零模试题汇总
2021北京清华附中高三零模地理试题答案!地理是一门很有趣的学科,它帮助我们研究地球表面的地理环境中各种自然现象和人文现象。下面小编给大家准备了2021北京清华附中高三零模地理试题答案!希望对大家准备有所帮助哦!加油吧,放假的小伙伴!
目前暂未收集到2021北京清华附中高三零模地理试题答案,收集到后先进时间在本链接进行更新,所以大家可以保持关注,下面将为大家带来往年试题,请广大考生来参考!
想了解2021北京清华附中高三零模地理试题答案
请拨打4000-121-121咨询

获取【完整版】近年北京市各区高一/高二/高三开学考/零模试题汇总
学而思·爱智康高考冲刺课程 咨询请拨打:4000-121-121
高中地理涉及的日影问题
一、日影朝向
(一) 分布规律
1、日影朝向
始终在观测者所见太阳方位的相反方向。
2、正午日影的朝向
取决于太阳直射点的位置。太阳直射点以北的地区正午日影朝向正北,以南的地区朝向正南(极点除外,极夜地区正午无日影)。不同地区分布如下:
(1)回归线以外的地区(极点除外):北回归线以南地区,一年中正午日影都朝向正南。
(2)回归线之间的地区:①太阳直射地区,正午日影缩为零(或正午日影与物体重合)。②赤道上一年中正午日影大约半年朝向正北,半年朝向正南。③赤道到北回归线之间的地区,一年中正午日影朝向正北的时间多于朝向正南的时间;赤道到南回归线之间的地区,一年中正午日影朝向正北的时间少于朝向正南的时间。
(3)极点:北有点极昼期正午日影都朝向正南,南极点极昼期正午日影都朝向正北。
3、日出日落时的日影朝向
(1)太阳直射北半球时:无论南北半球,日出时的影子都朝向西南方,日落时的影子都朝向东南方。
(2)太阳直射南半球时:无论南北半球,日出时的影子都朝向西北方,日落时的影子都朝向东北方。
(3)太阳直射赤道时:全球各地日出时的影子都朝向正西方,日落时的影子都朝向正东方。
(二) 应用意义
1、据日出、日落时日影的朝向,推知太阳直射半球
若日出时物体的影子朝向西南方,日落时物体的影子朝向东南方,则说明太阳直射
北半球;若日出时物体的影子朝向西北方,日落时物体的影子朝向东北方,则说明太阳直射南半球;若日出时物体的影子朝向正东方,则说明太阳直射赤道。
2、据一天中日影朝向情况,推测当地地方时
日影朝向正北或正南时,当地的地方时为12时。
3、据正午日影朝向,推测观测点所在半球及体纬度位置
(1)一年中在有白昼的时期,正午日影始终朝向正北方,则该地位于北回归线以北地区(北极点除外)或南极点 高中历史。
(2)一年中在有白昼的时期,正午日影始终朝向正南方,则该地位于南回归线以南地区(南极点外除)或北极点。
(3)一年中正午日影一段时间朝向正南方,一段时间朝向正北方,则该地在南北回归线之间。
二、日影长短变化
(一) 变化规律
1、一天中,日出、日落时的日影较长,正午时的日影较短。
2、一年中,6月22日南半球有白昼期的地区正午日影达全年较长,北回归线及其以北
地区达全年较短。12月2日北半球有白昼期的地区正午日影达全年较长,南回归线及其以南地区达全年较短。回归线之间的地区,太阳直射时,正午日影缩为零(或正午日影与物体重合),达全年较短。
(二) 应用意义
(1)6月22日正午日影达全年较长,该地在南半球,为冬季;达全年较短,该地在北回归线及其以北地区,为夏季。
(2)12月22日正午日影达全年较长,该地在北半球,为冬季;达全年较短,该地在南回归线及其以南地区,为夏季。
(3)非二至日正午日影为零(或日影与物体重合),该地在南北回归线之间,太阳直射该地。
(4)正午日影达全年较长,则该地处于冬季,且该日为该地所在半球的冬至节气,正午日影达全年较短(不为零),则该地处于夏季,且该日为该地所在半球的夏至节气。
点击领取>>>近年北京市各区高一/高二/高三开学考/零模试题汇总
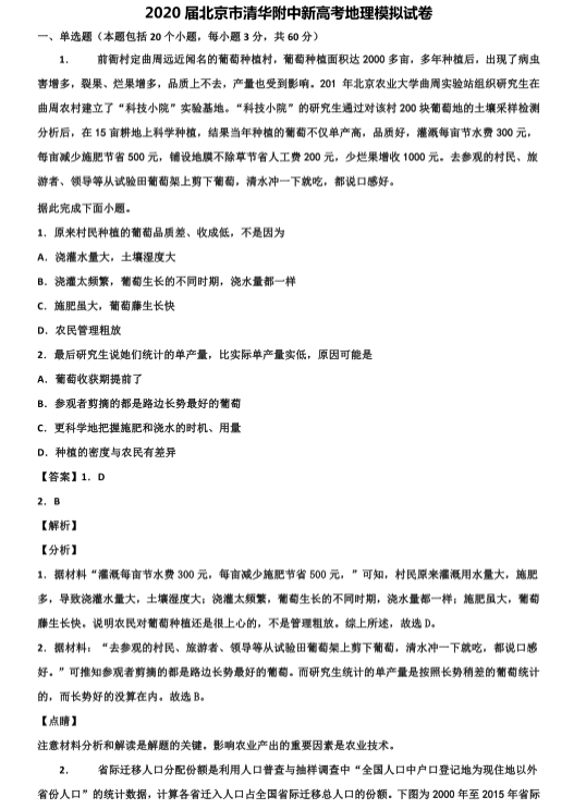
部分资料截图如下:

点击链接领取完整版资料:https://jinshuju.net/f/X9tO7C
以上就是小编特意为大家整理的2021北京清华附中高三零模地理试题答案的相关内容,同学们在学习的过程中如有疑问或者想要获取更多资料,欢迎拨打学而思爱智康免费电话:
更有专业的老师为大家解答相关问题!
想了解更多2021北京清华附中高三零模地理试题答案
请拨打4000-121-121咨询
相关推荐:
文章来源于网络整理,如有侵权,请联系删除,邮箱fanpeipei@tal.com