
单元测试卷丨学科知识同步丨期中期末卷等
点击领取_2021年KET/PET样题、改革版新题型核心词汇集、口语常用句型及视频课
北京2021年剑桥pet诊断秘诀!时间总是过得很快的,那么同学们都是怎么准备这次的诊断的呢?有没有在学习的过程中吸取经验呢?小编也给大家找到了一些相关资料,好好掌握,一定可以成功的!下面是小编今天给大家带来的北京2021年剑桥pet诊断秘诀!一起来看一看吧~

另外学而思爱智康的老师还为大家精心整理了:
2021年KET/PET样题、改革版新题型核心词汇集、口语常用句型及视频课
助你效率翻倍!取得优异成绩!
点击链接或下方图片领取资料完成版:https://jinshuju.net/f/WQ1B8f

另外学而思爱智康老师也向大家推荐大神测短期课或者4月KPF通关课,点击链接https://jinshuju.net/f/pvzcUo或者下方图片即可预约!
关于北京2021年剑桥pet诊断秘诀内容就到这里,下面给大家分享其他资料:
PET诊断准备
PET
Cambridge English: Preliminary是一项相当于欧洲语言共同参考框架 (CEFR)中B1级别的诊断。
Cambridge English: Preliminary与Cambridge English: Preliminary for Schools的试题和问卷类型完全一致。这两项诊断皆考查考生在日常生活中使用英语的能力。先进的区别在于,Cambridge English: Preliminary中的话题和内容更加适合已经离开校园和可能已经工作的考生,而Cambridge English: Preliminary for Schools中的话题和内容更加符合在校考生的兴趣。
总的来说,达到PET水平的小朋友应具备自如应付在英语国家的社会和工作环境中遇到的可预知的情况,如能阅读简易读物和文章、写简单的私人信件以及在会议中作记录行等。相较KET,有一定难度。
诊断概况
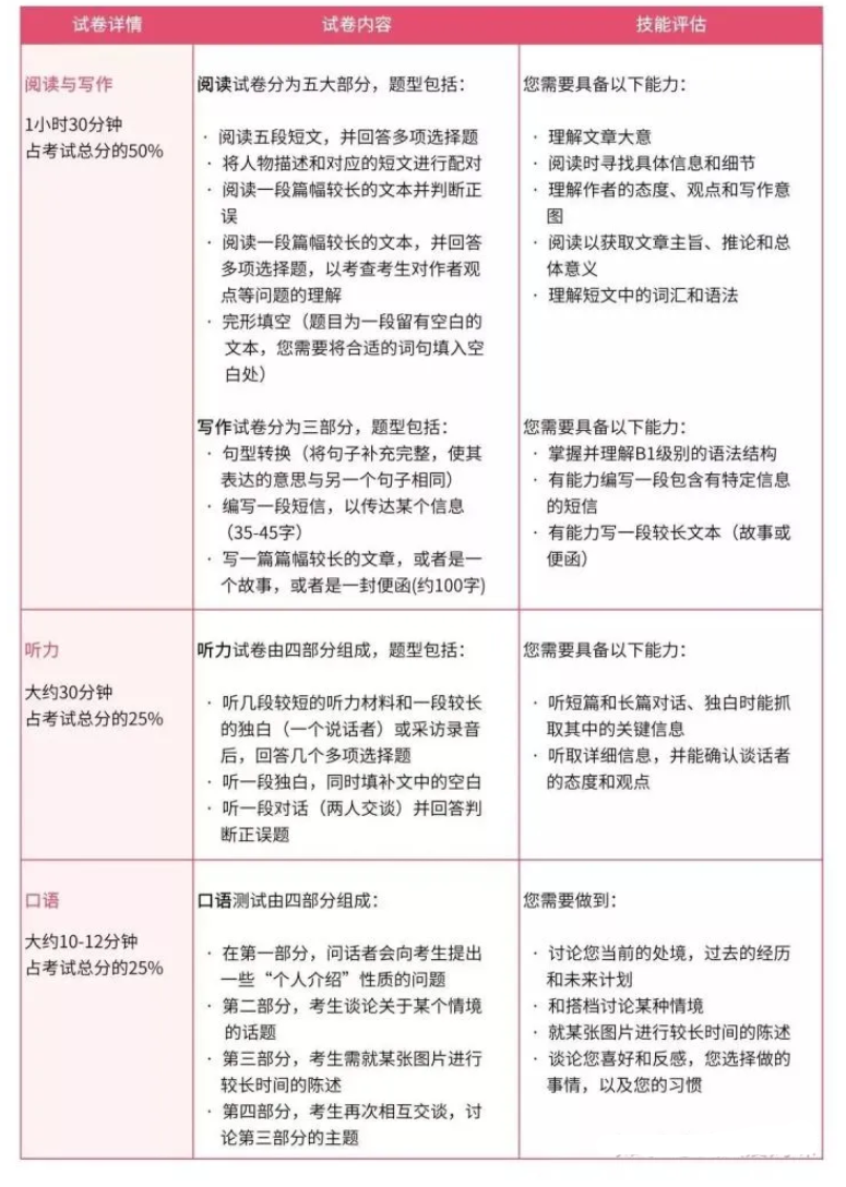
和KET构成类似,都是由三部分试题组成:阅读与写作、听力、口试。阅读与写作占诊断总分的50%。听力、口试各占总分的25%。
PET诊断成绩分五个级别
卓越( Pass with Distinction ):160~170
优秀( Pass with Merit ):153~159
合格( Pass ):140~152
接近合格( Narrow Fail ):120~139
不合格( Fail ):0~199
为什么要考KET&PET?
相信有些家长已经知道,在国内许多城市的六年级阶段,一些优质校公办校和民办校都会接收孩子简历,而国际官方权威评定孩子英语水平及运用能力的KET/PET则是其筛选简历的重要依据。
重点、重点、重点
权威、科学、含金量高
-国家认可、终生有效的英语能力证书
-高质量的国际英语诊断
-能系统检验英语听、说、读、写能力
-提供对考生的优、劣势的分析
-是进入更高水平诊断的较好途径(可作为普通英语的初级诊断以及BEC诊断的准备级)
-KET&PET证书是中小孩子到英联邦国家或北美国家留学和学习的有效英语证明。
-KET&PET诊断成绩是香港初中主要参考指标之一。
-法国教育部要求高中学员达到PET水平。
-德国院校语言评测项目,PET、PCE及CAE被广泛采用。
-持有KET&PET证书,将为上一级别证书(FCE证书)的获得提供通道。
-FCE证书被全球超过400家高等教育机构作为本科入学的英语语言标准。
-再往上的两个级别(CAE、CPE证书)被全球多所高等教育机构作为研究生和本科入学的有效英语证明。
-剑桥通用五级分数和雅思诊断可以互换;KET相当于雅思2.5-3分水平,PET相当于雅思4-5分的水平。雅思成绩两年有效,而KET/PET成绩则终身有效。
以上就是小编特意为大家整理的北京2021年剑桥pet诊断秘诀相关内容,同学们在学习的过程中如有疑问或者想要获取更多资料,欢迎拨打学而思爱智康免费电话:
更有专业的老师为大家解答相关问题!
相关推荐:
文章来源于百度文库,如有侵权,请联系删除,邮箱fanpeipei@100tal.com