. 青羊区2019年小学入学划片范围一览表(2)_成都学而思1对1

家教成都站 > 中学辅导

学而思1对2秋季课程
2021年小初高综合复习资料 点击领取
历年及2021中考二诊真题各区全套免费领取 点击领取

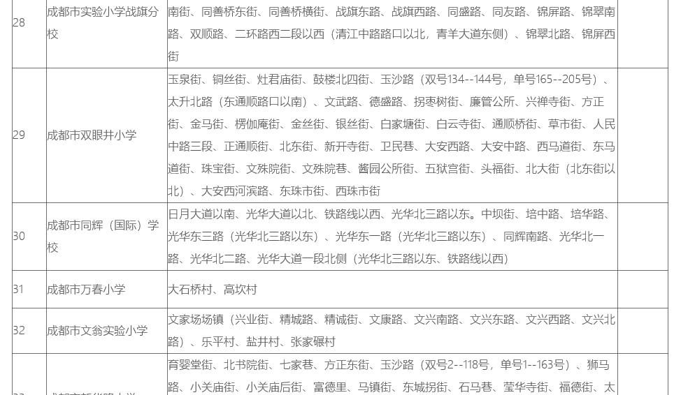
青羊区2019年小学入学划片范围一览表(2)

2019-07-06 10:48:13 来源:佚名

 
  以上就是学而思1对1小编为大家准备的青羊区2019年小学入学划片范围一览表,请大家尽情阅读!欢迎致电:4000-121-121
 
首页 上一页 下一页 尾页

预约学而思1对1课程 多种学习方式任你选

学而思1对1资料库 注册享海量学习资料