. 青羊区2019年小学入学划片范围一览表_成都学而思1对1

家教成都站 > 中学辅导

学而思1对2秋季课程
2021年小初高综合复习资料 点击领取
历年及2021中考二诊真题各区全套免费领取 点击领取

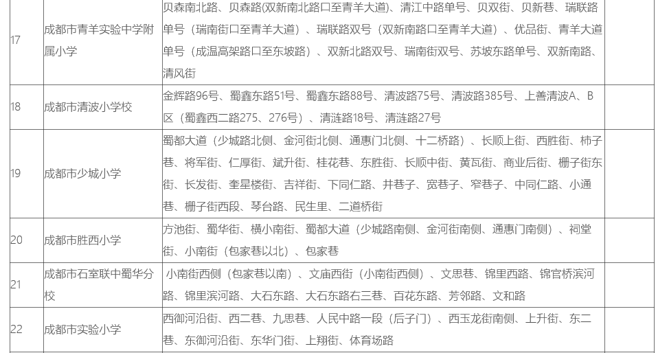
青羊区2019年小学入学划片范围一览表

2019-07-06 10:48:13 来源:佚名

  人生的磨难是很多的,所以我们不可对于每一件轻微的伤害都过于敏感。在生活磨难面前,精神上的坚强和无动于衷是我们抵抗罪恶和人生意外的最好武器。以下就是学而思1对1小编为大家准备的青羊区2019年小学入学划片范围一览表,希望对大家有帮助!
 
  青羊区2019年小学入学划片范围一览表
 
 
首页 上一页 下一页 尾页

预约学而思1对1课程 多种学习方式任你选

学而思1对1资料库 注册享海量学习资料