
单元测试卷丨学科知识同步丨期中期末卷等
2020海淀高三适应性诊断政治!同学们即将步入高三的学习啦,进入高三阶段,大家都需要付出加倍的努力,在有限的时间中争取把各个知识点弄懂,在高考中发挥出更好的成绩!下面是小编为大家收集的海淀高三政治适应性诊断的相关试题,希望对大家有所帮助哦~

另外学而思爱智康的老师还为大家精心整理了:
北京市各区高三适应性诊断(零模)历年试题汇总
助你效率翻倍!取得优异成绩!
点击领取资料完整版:https://jinshuju.net/f/66OKCq
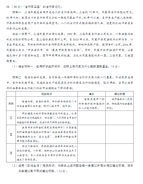
部分资料截图如下:

资料附赠:
学习的五点小建议
1、 找一个竞争对手,大家成绩不相上下,由此共同进步。
2、带着问题去听课,时刻准备着回答老师的问题,会让自己精力非常集中,并且要边听边动脑筋。
3、建立一个错题记录。
4、把每一张试题当做自己能力和水平的检测。做的好,给自己一点信心,做的不好,说明这一阶段努力不够,需要再接再厉。
5、专项,综合,巩固。先将每一章节的知识各个击破,然后再将知识连成一个网,做一做历届高考较后几题。较后巩固训练模拟题。
以上就是小编特意为大家整理的2020海淀高三适应性诊断政治的相关内容,同学们在学习的过程中如有疑问或者想要获取更多资料,欢迎拨打学而思爱智康免费电话:
更有专业的老师为大家解答相关问题!
相关推荐:
文章来源于网络整理,如有侵权,请联系删除,邮箱fanpeipei@100tal.com