3月18日,市教育考试院公布了《上海市2021年普通高等学校招生志愿填报与投档录取实施办法》。上海市今年普通高等学校招生录取仍分为本科、高职(专科)两个阶段。
一、本科阶段
本科阶段实行“两依据一参考”的招生模式。高校将考生高考成绩作为本科录取时的基本依据,同时参考高中学生综合素质评价信息。考生高考成绩由语文、数学、外语3门统一高考科目成绩和学生自主选择的3门普通高中学业水平等级性考试科目成绩构成。考生如获政策性加分,则计入高考成绩,但不得用于高校不安排分省招生计划的艺术类专业、高水平艺术团、高水平运动队等招生项目。高中学生综合素质评价信息的具体使用办法由各校在招生章程中予以明确。
本科阶段以院校专业组方式开展招生。院校专业组由高校根据人才培养需要和不同专业(或大类。以下统一简称为“专业”)的科目要求设置,是本科志愿填报与投档录取的基本单位。一所高校可设置一个或多个院校专业组,每个院校专业组内可包含数量不等的专业。同一高校科目要求相同的专业可分设在不同的院校专业组中。同一院校专业组内各专业的科目要求须相同。
(一)招生计划编制
高校按院校专业组方式编制在沪本科计划。高校在沪公布计划须具体编制到各院校专业组,院校专业组的计划原则上须具体编制到组内各专业。同一高校的不同院校专业组编制计划因报考生源不同,相互之间不能调剂使用。
(二)招生批次设置
本科招生批次按录取顺序分为——
①综合评价批次;
②零志愿批次;
③本科提前批次或本科艺体类批次;
④地方农村专项计划批次;
⑤本科普通批次。
按照教育部有关规定,在各批次招生开展前完成强基计划招生;本科普通批次投档前完成特殊类型招生。
本科艺体类批次内分甲、乙两个批次,各设顺序段和平行段。甲批次顺序段一般为教育部批准的独立设置本科艺术院校和参照独立设置本科艺术院校(专业),平行段一般为使用专业统考成绩招生的高校;乙批次顺序段为除独立设置本科艺术院校和参照独立设置本科艺术院校外,其他经教育部批准允许使用专业校考成绩招生的高校及部分使用专业统考成绩仍按顺序志愿方式招生的高校;乙批次平行段一般为本科艺体类甲批次平行段的征求志愿高校。
(三)志愿设置与填报方式
1.志愿填报单位
本科志愿以院校专业组为单位,一个院校专业组即为一个独立的志愿。
2.志愿填报数量与志愿性质
(1)综合评价批次设置4个平行志愿。
(2)零志愿批次设置3个平行志愿。
(3)本科提前批次设置4个顺序志愿。
(4)本科艺体类设置甲、乙两个批次,各设1个顺序段志愿和10个平行段志愿。
(5)地方农村专项计划批次设置4个顺序志愿。
(6)高水平艺术团、高水平运动队等特殊类型招生针对零志愿批次设置1个志愿,针对本科普通批次设置3个平行志愿。
(7)本科普通批次设置24个平行志愿。
考生填报志愿时,可以填满各批次所有可填志愿,也可以只选择填报部分志愿。
3.志愿填报时间
所有本科志愿均在统一高考科目成绩公布后填报。具体填报日期另行公布。
4.选考科目要求
考生应根据本人实际情况,结合兴趣、爱好,合理选择各批次具备填报资格的志愿。填报时应仔细阅读相关高校的招生章程规定,须对照院校专业组的科目要求填报志愿。
考生的选考科目与拟报院校专业组的科目要求相符时,才具有填报该院校专业组志愿的资格。当院校专业组科目要求为“或”的关系时,考生选考科目中只要有1门与其相符,即具填报资格;当院校专业组科目要求为“和”的关系时,考生选考科目须包含其要求的全部科目,方具填报资格。对于不限科目要求的院校专业组,考生在填报时无科目限制。
5.各批次志愿填报要求
填报综合评价批次志愿的考生须在初报名的公示合格名单中,且高考成绩达到本市统一划定的特殊类型招生控制分数线。
部分本科提前批次招生高校及专业对体检、面试、政审等有相关报考要求,考生须比对拟报高校要求,符合资格者方可填报。2021年起,在本市招收民航飞行技术专业的高校相关专业归并为一个院校专业组,组内各专业志愿按分数优先方式完成录取。
填报本科艺体类批次志愿的考生一般须高考成绩达到艺体类本科文化控制线(2021年起,本市艺术类本科文化控制线为本科录取控制分数线的75%,体育类本科文化控制线为本科录取控制分数线的70%);专业成绩须统考或校考合格。高校另有规定的,按其规定执行。
本科提前批次志愿和本科艺体类批次志愿不得兼报。
填报地方农村专项计划批次志愿的考生须达到本科录取控制分数线,且具有本市农村户籍。
填报特殊类型招生志愿的考生须符合拟报高校给予的特殊类型招生优惠资格,且公示无异议。
填报本科普通批次志愿的考生须达到本科录取控制分数线。
6.征求志愿
本科艺体类甲批次和本科普通批次设征求志愿,其他批次不设征求志愿。
本科艺体类甲批次的征求志愿含在本科艺体类乙批次中,在本科艺体类甲批次录取完毕后填报,未被甲批次录取的艺体类合格考生具有填报资格。
本科普通批次录取完毕后开展两次征求志愿。高考成绩达到本科录取控制分数线的未被录取考生具有填报第一次本科征求志愿的资格;第二次征求志愿实行降分录取政策,是否同意降分由高校自主决定,高考成绩满足本科降分要求的所有未被录取考生具有填报第二次本科征求志愿的资格。
7.专业志愿设置
每个院校专业组志愿内设4个专业志愿。考生在每个院校专业组志愿中均须选择愿否服从专业志愿调剂。
(四)投档规则与同分处理办法
1.投档方式
根据各批次志愿性质,综合评价批次、零志愿批次、本科艺体类批次平行段、特殊类型招生和本科普通批次按照平行志愿方式投档;本科提前批次、本科艺体类批次顺序段和地方农村专项计划批次按照顺序志愿方式投档。
2.投档比例
综合评价批次按1:1.5比例投档。
本科提前批次原则上按1:1.2比例投档,已有专门规定的按规定比例投档。
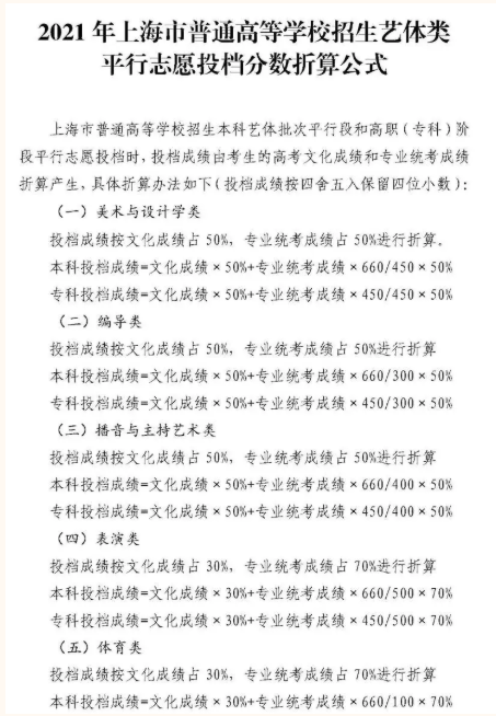
本科艺体类批次顺序段按考生志愿全部投档;平行段根据考生高考成绩和专业统考成绩折算后产生的投档成绩按1:1比例投档。美术与设计学类、编导类、播音与主持艺术类按高考成绩和专业统考成绩各占50%折算产生投档成绩;表演类、体育类、音乐学类(音乐学)、音乐学类(音乐表演-声乐)、音乐学类(音乐表演—器乐)按高考成绩占30%、专业统考成绩占70%折算产生投档成绩。


地方农村专项计划批次按1:1.2比例投档。
特殊类型招生不设投档比例,经教育部阳光高考平台公示通过后,按考生所填报的志愿投档。
零志愿批次和本科普通批次按1:1比例投档。
实行平行志愿投档的批次,在投档前先进行模拟投档,最终按实到计划1:1比例正式投档。
3. 投档位序
根据考生高考成绩或投档成绩从高到低确定投档位序。
4.同分处理
(1)本科普通批次同分考生的排序规则为:
第1位序,比较语文加数学两门合计成绩高低,高者优先。
第2位序,比较语文或数学中单科成绩高低,高者优先。
第3位序,比较外语成绩高低,高者优先。
第4位序,比较选考科目中单科成绩高低,高者优先。
第5位序,比较选考科目中次高科成绩高低,高者优先。
第6位序,比较考生志愿顺序,按各自顺序分别投档。志愿顺序相同的同分同位考生同时投档。
(2)本科艺体类批次平行段同分考生的排序规则为:
第1位序,比较专业统考成绩,高者优先。
第1位序比较后仍同分的考生,按本科普通批次同分排序规则处理。
(五)录取规则
1.专业录取
高校接收投档后,按院校专业组投档结果分别进行专业录取。专业录取办法由高校在招生章程中公布。
2.专业调剂录取
当考生所填专业均已录满时,高校可依据考生填报的愿否服从专业志愿调剂情况进行专业调剂录取。专业调剂录取只能在考生被投档的院校专业组内进行。
3.退档处理
因不服从专业志愿调剂、不符合专业录取条件等原因不能被录取的考生,由高校作退档处理。上海市教育考试院对结果进行录检复核。
二、高职(专科)阶段
高职(专科)阶段(以下简称“专科”)以院校为单位进行招生录取。专科录取的基本依据是考生语文、数学、外语3门统一高考科目成绩(考生如获政策性加分,则计入总分)。高中学生综合素质评价信息的具体使用办法在各校招生章程中予以明确。
(一)招生批次设置
专科按录取顺序分为——
①专科提前批次或专科艺体类批次;
②专科普通批次。
(二)志愿设置与填报方式
1.志愿填报数量与志愿性质
专科提前批次设置2个顺序志愿;专科艺体类批次设置8个平行志愿;专科普通批次设置8个平行志愿。
2.志愿填报时间
专科各批次志愿的填报时间为本科阶段录取结束后。具体填报日期另行公布。
3.志愿填报要求
除被本科阶段录取的考生外,其余符合专科志愿填报要求的考生均可填报。
专科提前批次志愿与专科艺体类批次志愿不得兼报。填报专科艺体类批次志愿的考生一般须高考成绩达到艺体类专科文化控制线;专业成绩须统考或校考合格。高校另有规定的,按其规定执行。
4.征求志愿
专科各批次均设征求志愿,在专科普通批次录取完毕后统一开展。
5.专业志愿设置
每个院校志愿内设6个专业志愿。考生在每个院校志愿中均须选择愿否服从专业志愿调剂。
(三)投档规则与同分处理办法
1.投档方式
专科提前批次按照顺序志愿投档,专科艺体类批次、专科普通批次按照平行志愿投档。
2.投档比例
专科提前批次原则上按1:1.2比例投档,已有专门规定的按规定比例投档。
专科艺体类批次中,根据考生高考成绩和专业统考成绩折算后产生的投档成绩按1:1比例投档。
专科普通批次按1:1比例投档。
实行平行志愿投档的批次,在投档前先进行模拟投档,最终按实到计划1:1比例正式投档。
3.投档位序
根据考生高考成绩或投档成绩从高到低确定投档位序。
4.同分处理
(1)专科普通批次同分考生的排序规则为:
第1位序,比较语文加数学两门合计成绩高低,高者优先。
第2位序,比较语文或数学中单科成绩高低,高者优先。
第3位序,比较考生志愿顺序,按各自顺序分别投档,志愿顺序相同的同分同位考生同时投档。
(2)专科艺体类批次同分考生的排序规则为:
第1位序,比较专业统考成绩,高者优先。
第1位序比较后仍同分的考生,按专科普通批次同分排序规则处理。
(四)录取规则
1.专业录取
高校接收投档后,按照本校招生章程进行专业录取。
2.专业调剂录取
当考生所填专业均已录满时,高校可依据考生填报的愿否服从专业志愿调剂情况进行专业调剂录取。
3.退档处理
因不服从专业志愿调剂、不符合专业录取条件等原因不能被录取的考生,由高校作退档处理。上海市教育考试院对结果进行录检复核。





