上海学而思爱智康 > 高考化学试题

2019年上海静安区高三二模化学试题及答案(8)

2020-03-04 11:26:01 来源:佚名

学而思99元买快课 72小时极速开课

点击预约99元快课

*1523人已预约,会尽快与您取得联系

    点击预约→精品5人班 | 满足孩子个性化学习需求

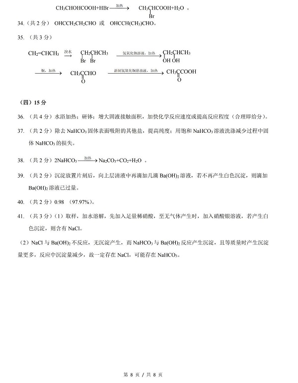
2019年上海静安区高三二模化学试题综合题答案

 

      小编会陪你从初中到高三毕业,给大家提供学习知识和学习资讯,如果有需要可以CTRL+D收藏网站及时获得资讯。学而思爱智康网站尊重原创文章,如有侵权,请及时与我们联系,感谢您的阅读。

首页 上一页 下一页 尾页

小初高知识点及学习资料【官网用户专享免费下载】

[预约小初高本地化课程] 面授1对1 | 面授八人班 | 在线课