北京
<返回切换城市

北京学而思1对1>初中数学>正文

三角形面积计算公式练习题

2018-08-07 16:35:56 来源:佚名
移动端banner-1对5课程

免费领取新学期学习资料

单元测试卷丨学科知识同步丨期中期末卷等

点我下载电子资料

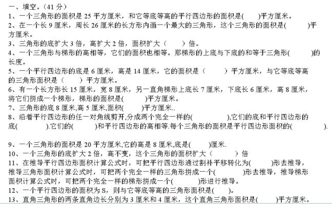
  三角形面积公式练题目同学们知道,数学这一门学科是学习其它学科的基础,所有学科的知识都建立在数学的基础上,我们生活中处处有数学,处处也离不开数学,大家要努力学好数学。下面就是小编为大家整理的三角形面积公式练题目,供同学们参考使用。

 

 

三角形面积公式练题目

 

 

 

  小编推荐:

  角形面积公式讲解

  三角形的外角讲解

  三角形的周长讲解

 

  以上就是小编特意为大家整理的三角形面积公式练题目,同学们如果在学习中有什么疑问,欢迎拨打爱智康免费电话:!那里有专业的老师为大家解答。

体验预约丨学而思1对1/小班课程